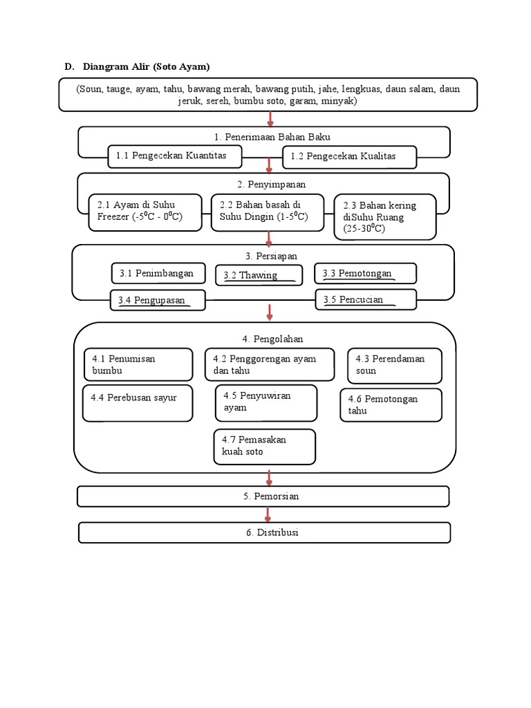
resep masakan

Resep Ayam Goreng Kipas Sederhana

46
×

Resep Ayam Goreng Kipas Sederhana

Share this article

Ayam Goreng Kipas, Resep Viral Tahun 2025 yang Mudah Dibuat dan Lezat

Masakan ayam goreng kipas kini menjadi tren di kalangan pengguna media sosial, khususnya di platform TikTok. Resep ini viral karena rasa yang lezat dan cara pembuatan yang sederhana. Meski tidak memerlukan proses mengungkep, hasil akhirnya sangat renyah di luar dan tetap juicy di dalam. Ini membuat banyak orang ingin mencoba resep unik ini.

Bahan-Bahan yang Dibutuhkan

Bahan-bahan untuk ayam goreng kipas dalam wadah plastik

Untuk membuat ayam goreng kipas, Anda perlu menyiapkan beberapa bahan dasar seperti paha ayam, bawang merah, bawang putih, jahe, serta berbagai bumbu penyedap. Berikut daftar lengkapnya:

  • 6 pcs paha ayam
  • 7 siung bawang merah
  • 6 siung bawang putih
  • 2 cm jahe
  • 1 sdm ketumbar
  • 1 butir telur
  • 1/2 sdm lada
  • 1/2 sdt kaldu bubuk
  • 50 ml air
  • 1 sdt garam
  • 3 sdm tepung maizena
  • 3 sdm tepung tapioka
  • 2 sdm tepung terigu

Cara Membuat Ayam Goreng Kipas

Ayam goreng kipas sedang digoreng di wajan

Proses pembuatan ayam goreng kipas cukup mudah dan tidak membutuhkan waktu lama. Berikut langkah-langkahnya:

  1. Bersihkan paha ayam dan potong membentuk kipas menggunakan gunting atau pisau.
  2. Haluskan bawang merah, bawang putih, dan jahe menggunakan chopper.
  3. Campurkan bumbu halus ke dalam ayam, aduk hingga merata. Tambahkan telur dan bahan kering seperti tepung, garam, kaldu bubuk, lada, dan ketumbar.
  4. Aduk lagi hingga semua bahan tercampur rata. Simpan di kulkas selama minimal 3 jam agar bumbu meresap.
  5. Setelah itu, panaskan minyak dan goreng ayam hingga matang. Angkat dan tiriskan.

Keunikan Ayam Goreng Kipas

Tips membuat ayam goreng kipas dalam bentuk infografis

Ayam goreng kipas memiliki tekstur yang khas. Bagian luar ayam renyah, sedangkan bagian dalam tetap lembut dan juicy. Hal ini membuat hidangan ini sangat cocok disajikan dengan pelengkap seperti lalapan dan sambal. Selain itu, cara membuatnya tidak memerlukan proses mengungkep, sehingga sangat praktis bagi siapa pun yang ingin mencoba.

Tips Sukses Membuat Ayam Goreng Kipas

Agar hasil ayam goreng kipas lebih maksimal, ikuti beberapa tips berikut:

  1. Pastikan bumbu meresap dengan baik dengan menyimpan ayam di kulkas selama minimal 3 jam.
  2. Gunakan minyak yang cukup banyak saat menggoreng agar ayam tidak terlalu berminyak.
  3. Jangan terlalu lama menggoreng agar ayam tetap juicy di dalam.

Rekomendasi Lain untuk Pecinta Masakan Ayam

Diagram proses pembuatan ayam goreng kipas

Jika Anda tertarik dengan masakan ayam, cobalah resep lain yang juga populer. Beberapa contohnya adalah ayam asam manis, bakso ayam kenyal enak, dan tongseng ayam. Semua resep ini bisa ditemukan di berbagai situs masak seperti Cookpad.

(Read also: Resep Ayam Asam Manis yang Enak dan Mudah)

FAQ Tentang Ayam Goreng Kipas

Berikut beberapa pertanyaan umum seputar ayam goreng kipas:

Apa bedanya ayam goreng kipas dengan ayam goreng biasa?

Ayam goreng kipas memiliki tekstur yang lebih renyah di luar dan tetap juicy di dalam, serta dibuat dengan cara yang lebih sederhana.

Apakah bisa menggunakan daging ayam bagian lain selain paha?

Ya, Anda bisa menggunakan daging ayam bagian dada atau paha, namun paha ayam lebih cocok karena lebih lembut.

Bagaimana cara menyimpan ayam goreng kipas setelah dimasak?

Anda bisa menyimpannya dalam wadah kedap udara di kulkas selama 1-2 hari.

Apakah bisa digoreng dengan cara lain selain menggoreng?

Ya, Anda bisa menggunakan oven atau deep fryer jika tersedia.

Bagaimana cara membuat bumbu lebih meresap?

Pastikan bumbu dicampur secara merata dan biarkan ayam di kulkas selama minimal 3 jam.

Kesimpulan

Ayam goreng kipas adalah resep yang unik dan mudah dibuat, cocok untuk siapa saja yang ingin mencoba hidangan baru. Dengan bumbu yang meresap dan tekstur yang renyah, hidangan ini pasti akan membuat lidah bersuka cita. Jadi, jangan ragu untuk mencoba resep viral tahun 2025 ini.

Leave a Reply

Your email address will not be published. Required fields are marked *